jak 829 key
![]()
Read This Also
frontiers phagocytosis by peripheral glia importance for nervous system functions and implications in injury and disease cell and developmental biology
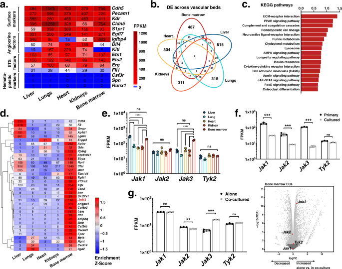
endothelial jak3 expression enhances pro hematopoietic angiocrine function in mice communications biology
long noncoding rnas in respiratory viruses a review kesheh reviews in medical virology wiley online library
frontiers an inflammatory response related gene signature can impact the immune status and predict the prognosis of hepatocellular carcinoma oncology
frontiers mga mutation as a novel biomarker for immune checkpoint therapies in non squamous non small cell lung cancer pharmacology
genes free full text systematic identification and analysis of circular rnas of japanese flounder paralichthys olivaceus in response to vibrio anguillarum infection html
cells free full text implication of the p53 related mir 34c 125b and 203 in the osteoblastic differentiation and the malignant transformation of bone sarcomas html
cells free full text implication of the p53 related mir 34c 125b and 203 in the osteoblastic differentiation and the malignant transformation of bone sarcomas html
uzivatel eric topol na twitteru unfortunately as an outgrowth of a who statement and cnbc coverage today there is still significant confusion about the asymptomatic story conflation with pre symptomatic status let s first
cancers free full text cancer stem cells are possible key players in regulating anti tumor immune responses the role of immunomodulating molecules and micrornas html
cancers free full text autophagy function and dysfunction potential drugs as anti cancer therapy html
facile access to fluoroaromatic molecules by transition metal free c f bond cleavage of polyfluoroarenes an efficient green and sustainable protocol liu 2016 the chemical record wiley online library
janus kinase 2 is involved in stromal cell derived factor 1a induced tyrosine phosphorylation of focal adhesion proteins and migration of hematopoietic progenitor cells sciencedirect
resources free full text influence of the covid 19 crisis on steel production in poland compared to the financial crisis of 2009 and to boom periods in the market html


























